中国机械总院集团沈阳铸造研究所有限公司 2026年度人才招聘公告
中国机械总院集团沈阳铸造研究所有限公司成立于1957年2月25日,是原机械工业部直属的事业单位,现为中央直属大型科技企业,隶属国务院国资委管辖下的中国机械科学研究总院集团有限公司,是我国唯一的国家级铸造技术专业研究所,国家硕士研究生定点招收单位,中组部首批国家工程硕博士校企联合培养试点单位,获批设立国家级博士后科研工作站、获评国家级专精特新“小巨人”企业,在我国机械工业中具有重要地位。
高端装备铸造技术全国重点实验室,中国机械工程学会铸造分会,全国铸造标准化技术委员会,铸造行业生产力促进中心,世界铸造组织(WFO)造型材料委员会、压铸委员会、非铁合金委员会、铁基材料委员会,机械工业造型材料重要铸件产品质量监督检测中心均设在本公司。
本公司主要从事铸钢材料、铸铁材料、铸造有色合金材料、高温合金材料、铸造原辅材料、铸造复合材料、先进熔炼技术、特种铸造及精密技术、铸造环保技术、型芯3DP成型技术、铸造设备等方面的研究、开发、技术推广及产品生产。
自成立以来,本公司承担了国家科技部重点研发计划、国家自然科学基金、工信部“高档数控机床与基础制造装备”科技重大专项等众多国家科技项目和配套项目,至今已取得科研成果700余项,其中国家级奖励19项、省部级奖励200余项,拥有有效授权专利140余项,其中发明专利120余项。组织制修订铸造专业国家标准和行业标准300余项,其中主持和参与起草的铸造国家标准和行业标准193项,为我国铸造行业工艺水平的提高、装备水平的升级和技术进步提供了技术支撑。为我国航空航天和国家重点工程建设提供了大量的先进技术和优质铸件产品。我公司作为铸造标准第一起草单位制定了80项国家标准、36项行业标准,并参与制定国际标准1项、国家标准47项、行业标准29项,为我国铸造行业的技术进步提供了技术支撑。
本公司目前设有特种钢铸件生产基地、电渣熔铸件生产基地、大型铝镁合金铸件生产基地、有色精密铸造生产基地、钛合金铸件生产基地、高温合金铸件生产基地、铜合金铸件生产基地、铸造材料生产基地、铸造设备生产基地和成套加工中心。本公司采用国内、国际先进的生产工艺技术,为我国航空航天装备的配套及国内外大型电站的建设,提供了大量的优质铸件和产品。
未来,依托“高端装备铸造技术全国重点实验室”,紧密围绕铸造行业未来需求,主要开展高端装备轻合金精密清洁铸造过程应用基础理论和竞争前沿、共性技术的研究,制修订铸造行业国家标准和行业标准,聚集和培养优秀铸造专业人才,引领和带动我国铸造行业技术进步,满足我国航空航天、汽车、能源等领域对高端铸件产品和装备急需,提升我国铸造行业技术水平。
根据公司发展需要,现面向社会公开招聘以下岗位工作人员。现将招聘岗位公告如下:
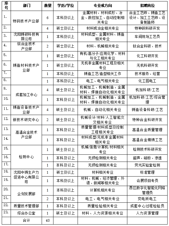
一、 招聘岗位及要求

注:详细岗位职责参见下方介绍
二、 应聘条件
1.985、211院校全日制统招毕业;
2.35周岁以下,应届毕业生或具有3年以上相关工作经验;
3.综合素质高,具有较强的专业能力;
4. 熟练应用办公软件,研发及技术岗位要求熟练应用画图、实体设计软件;
5.身体健康、爱岗敬业、吃苦耐劳;
6.特别优秀的,可以适当放宽应聘条件。
三、 福利待遇
以上岗位均为央企正式编制岗位,公司提供具有市场竞争力的薪资待遇和良好的职业发展前景。
1.岗位工资+绩效,待遇优厚,六险二金;
2.职工宿舍、食堂工作餐补;
3.免费班车、带薪年休假、节假日福利;
4.采暖费补贴、健康体检;
5.学术交流、党工团文体活动、职工培训。
四、 报名及联系方式
应聘者请将本人简历发送至zhaopin@chinasrif.com邮箱(邮件标题:姓名+毕业院校+应聘岗位)
注:应届毕业生需提供在校成绩单电子版(本、硕、博如有均需提供)
单位地址:沈阳市铁西区云峰南街17号 联 系 人:张老师联系电话:024-25852311-214、024-25869905传 真:024-25851306企业网址:http://www.chinasrif.com
岗位职责
1.招聘岗位:
合金工艺师、铸造工艺设计、加工工艺师、设备制造师(特钢技术产业部)
岗位职责:
合金工艺师:砂铸新产品开发、新工艺研究及应用;
铸造工艺设计:铜合金铸造工艺设计;
加工工艺师:特种钢和铜合金冶炼、焊接、热处理及机加工工艺设计;产品加工工艺设计;
设备制造师:铸造工艺设备研制。
2.招聘岗位:
特种钢科研开发(特钢技术产业部)
岗位职责:
1.先进铸造技术开发
2.科研项目立项、课题申报;
3.科研项目实施、科研产品总结、科研产品验收;
4.科研成果申报、专利申请、发表文章;
5.铸造工艺设计、重点项目管理
3.招聘岗位:
车间现场工艺员(沈阳铸研科技有限公司)
岗位职责:
1.根据施工图纸、规范及工艺卡规定,向工人明确工艺要求进行技术交底,并全程监督操作过程;
2.对图纸、工艺及施工中出现的问题及时予以协调解决,确保铸造成型过程的顺利进行;
3.配合车间主任/工段长做好工序质量控制,确保符合质量标准;
4.落实公司质量体系管理要求,保障车间质量体系有序运行;
5.服从车间安排,参与模具的验收、维护等临时性工作。
6.负责熔模产品绘制组合工艺,处理组合工艺图并指导现场完成组合;
7.负责产品工艺改进及质量提升。
4.招聘岗位:
钛合金科研、技术(钛合金技术产业部)
岗位职责:
1. 负责科研项目立项、课题申报;
2.负责科研项目实施、科研产品总结、科研产品验收;负责科研成果申报、专利申请、发表文章;
3.负责新产品开发、新工艺研究及应用等。
5.招聘岗位:
化工科研开发(铸造材料技术产业部)
岗位职责:
1.负责科研项目立项、课题申报;
2.负责科研项目实施、科研产品总结、科研产品验收;
3.负责科研成果申报、专利申请、发表文章;
4.负责铸造粘结剂(呋喃、酚醛等)类新产品开发、新工艺研究及应用;
5.负责技术服务及支撑。
6.招聘岗位:
无机科研开发(铸造材料技术产业部)
岗位职责:
1.负责科研项目立项、课题申报;
2.负责科研项目实施、科研产品总结、科研产品验收;
3.负责科研成果申报、专利申请、发表文章;
4.负责铸造无机粘结剂/涂料类新产品开发、新工艺研究及应用;
5.负责技术服务及支撑。
7.招聘岗位:
技术服务、经营(铸造材料技术产业部)
岗位职责:
1. 负责产品的技术推广和技术服务工作;
2.根据现场使用情况,针对产品工艺性能提出指导性意见和建议;
3.配合销售和技术人员完成部门制定的年度经营指标。
8.招聘岗位:
化工园电工(铸造材料技术产业部)
岗位职责:
1.负责化工园供配电安全运维工作;
2.负责公司电力设备日常维修、计划检修、保养,及时发现隐患;
3.遵守章程,完成各项记录工作;
4.完成领导交代的其他工作。
9.招聘岗位:
机加科研/工艺(成套加工中心)
岗位职责:
1.负责机械加工工艺的制定、工艺文件的编写、数控加工程序编制;
2.科研项目的立项、实施、管理以及报告撰写。科研成果申报,发表文章,申请专利。
10.招聘岗位:
机加科研/工艺及综合管理(成套加工中心)
岗位职责:
1.机械加工工艺制定、工艺文件编制、数控加工程序编制、技术报告编制;
2.科研项目立项、实施,科研报告撰写,科研成果申报,发表文章、申报专利;
3.综合管理、安全环保能源体系管理、安全管理、信息化管理。
11.招聘岗位:
铸造设备科研/工艺(铸造设备技术产业部)
岗位职责:
1. 负责科研项目立项、课题申报;
2.负责科研项目实施、科研产品总结、科研产品验收;
3.负责科研成果申报、专利申请、发表文章;
4.负责新产品开发、新工艺研究及应用。
12.招聘岗位:
特种合金科研开发(新技术研究中心)
岗位职责:
1.负责科研项目立项、课题申报;
2.负责科研项目实施、科研产品总结、科研产品验收;
3.负责科研成果申报、专利申请、发表文章;
4.开展结构设计(包括水声结构设计)、或金属增材制造工艺开发或经营(要求五年以上工作经验)、或基于人工智能的新材料设计开发、大模型、数字孪生等相关工作,以上条件满足之一即可。
13.招聘岗位:
高温合金质量管理(高温合金技术产业部)
岗位职责:
1.推动质量体系的运行,确保有效性和稳定性;
2.生产过程的质量监督与控制;
3.质量相关数据、报告、会务等的统计,撰写和落实;
4.调查质量事故和不合格品,分析原因并推动整改。
14.招聘岗位:
高温合金精铸工艺(高温合金技术产业部)
岗位职责:
1.高温合金/不锈钢精铸产品铸造工艺方案制定;
2.产品生产过程工艺确定、过程管控(熟悉常压中频炉/真空炉冶炼及浇注者优先);
3.现场工艺技术改进提升、质量问题解决;
4.现场质量数据分析与总结;
5.撰写产品研发相关技术报告;
6.对分管产品与技术相关的对外单位、对内部门的技术沟通。
15.招聘岗位:
检测技术科研开发(检测中心)
岗位职责:
1.负责科研项目立项、课题申报;
2.负责科研项目实施、科研产品总结、科研产品验收;
3.负责科研成果申报、专利申请、发表文章;
4.负责超声检测新技术的研究及应用。
5.熟悉人工智能技术,有相关项目开发及落地应用者优先。
16.招聘岗位:
超声、磁粉、渗透(检测中心)
岗位职责:
1.按照相关检测标准和技术条件制定检测工艺、不断完善和改进操作规程,严格落实操作规程。配合特钢产业部的共检工作。
2.负责钢区无损检测室安全定置管理工作,完成安全定置管理责任目标。
3.负责钢区探伤设备维护保养,保障检测设备正常运行。
17.招聘岗位:
荧光实验室检测(检测中心)
岗位职责:
1.按照相关检测标准和技术条件制定检测工艺、不断完善和改进操作规程,严格落实操作规程,对荧光检测结果负责。
2.负责荧光室安全定置管理工作,完成安全定置管理责任目标。
3.参与荧光检测的体系审核。
18.招聘岗位:
标准管理(沈阳中铸生产力促进中心有限公司)
岗位职责:
1.协助开展标准科研项目申报、课题研究及验收;
2.开展铸造领域的国内国际标准化研究,协助完成标准制修订任务;
3.参与国际标准项目的实施与管理。
19.招聘岗位:
会展项目专员(沈阳中铸生产力促进中心有限公司)
岗位职责:
1.作为铸造行业专业学术会议、展览会的主办方团队一员,参与国内外完整项目的策划、组织、实施工作;
2.对铸造某些细分领域进行产业链上下游调研,梳理相关行业资源,包括及不限于科研单位、高校、企业分析;
3.挖掘行业潜在资源,与各单位进行有效沟通,达成专家合作、参展及赞助邀约、媒体合作等;
4.维护合作单位关系,按节点完成各项目的客户多方位服务工作;
5.协助各类活动的现场服务工作。
20.招聘岗位:
西区数字化智能化网络管理员(企划发展部)
岗位职责:
1.负责西区智能化数字化建设、建立系统的智能化管理体系;
2.负责相关的计算机及网络管理与维护;
3.完成领导交代的其他工作。
21.招聘岗位:
变电所电工(企划发展部)
岗位职责:
1.负责西厂区供配电安全运维、电气设备维修等;
2.保障用电安全、做好值班及交接班记录;
3.完成领导交代的其他工作;
4.应具备变电所/变电站工作经验或持有电气工程师证书。
22.招聘岗位:
成套中心过程检验员(质量技术管理部)
岗位职责:
1.负责成套中心过程检验工作,对重要产品进行抽检;
2.负责成套中心外协产品和原材料的复验工作;
3.负责SZS专项等重点项目的质量管理工作,组织质量问题分析改进;
4.负责工艺纪律检查,保证操作符合工艺要求;
5.参与工艺评审、首件鉴定、质量评审等工作,对报告进行审核;
6.配合军检和客户验收工作,对提出的问题组织相关人员分析改进。
23.招聘岗位:
人力资源管理(综合办公室)
岗位职责:
1.负责统招硕士研究生、博士研究生、“工程硕博士”、专硕招生、培养和日常管理;
2.负责博士后工作站及在站博士后人员日常管理工作;
3.负责根据员工培训计划,组织实施、策划干部轮训、职业技能鉴定、导师培训等重点项目并撰写培训总结分析报告;
4.协助招聘管理(A)岗开展社招、校招、劳务及实习生招聘等相关工作;
5.负责部门质量体系管理工作。
地址:中国辽宁省沈阳市铁西区云峰南街17号 邮编:110022 中国机械总院集团沈阳铸造研究所有限公司 版权所有
综合办公室:024-25852950 经营管理部:024-25872276/25851536 E-mail:srif@chinasrif.com
辽ICP备05018365号 辽公网安备 21010602000075号
主要从事铸件方面的研究,开发,技术推广及产品生产加工.
技术支持:北京信诺诚